CONTACT
MESSAGE
NEWS
PRODUCT
ABOUT
HOME
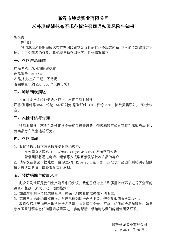
不規范標注召回通知及風險告知書
日 期:2026/1/7 19:25:31 已 閱:228 次
召回
公司新聞
行業資訊
知識庫
生活幫
煥龍收納柜(密封三層)
煥龍樂享盆
網站首頁 | 關于煥龍 | 產品中心 | 企業資訊 | 用戶留言 | 聯系我們
聯系人:岳東紅 手機:131-5398-6999
電子郵箱:[email protected] 地址:山東省臨沂市經濟技術開發區廈門路111號
Copyright ? 2016 臨沂煥龍實業有限公司 版權所有 技術支持:山東鼎基 sitemap
友情鏈接:煥龍阿里店鋪 連接名稱
備案號:魯ICP備16030722號-1